
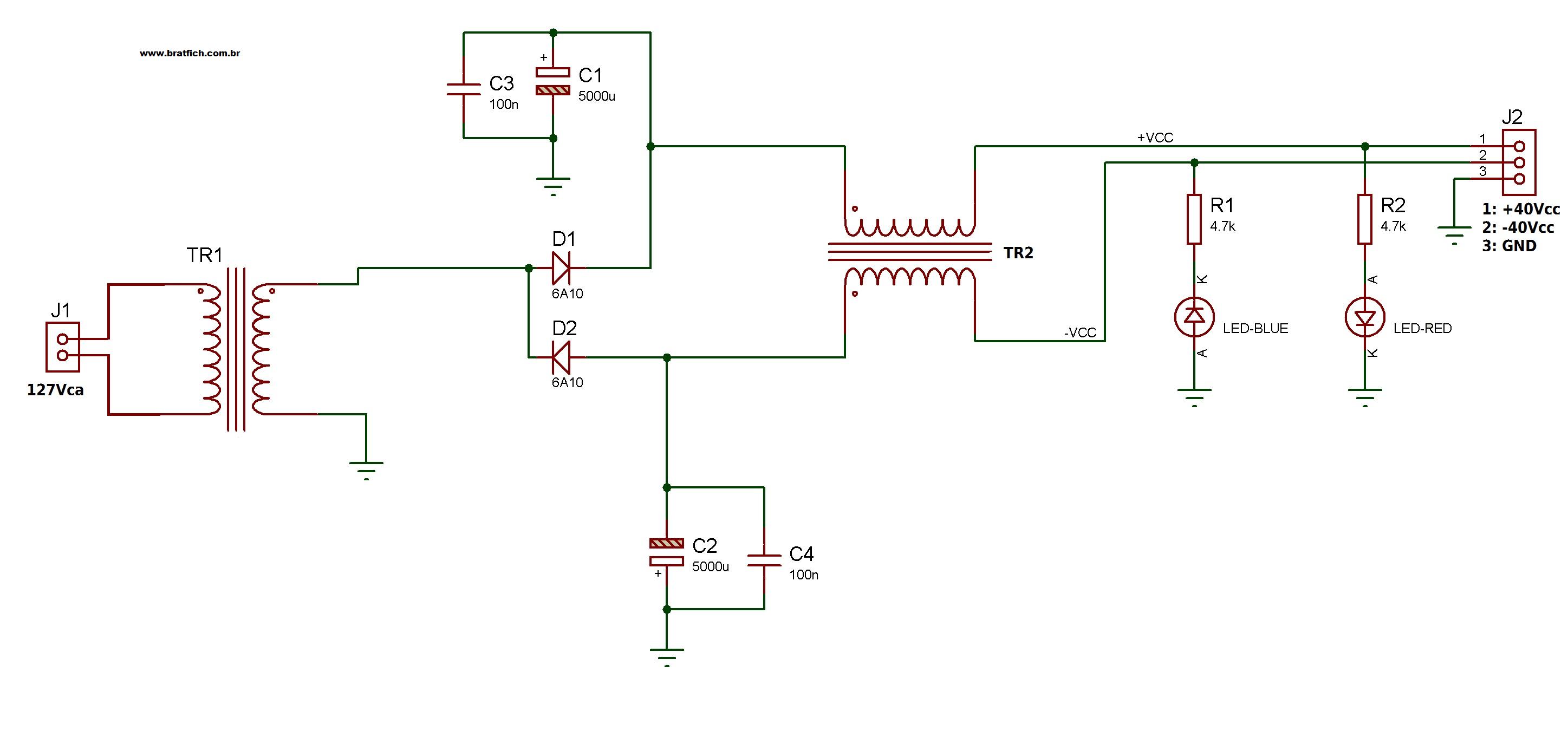
Em um projeto de amplificador precisei de uma fonte de alimentação simétrica (tensões positiva, negativa e zero – GND).
Tinha na sucata um transformador grande de comando elétrico que fornece 32Vca, mas ele é de saída simples, sem derivação central (center-tap). Como a necessidade é a mãe da criatividade, utilizei um recurso conhecido desde o tempo do onça para fazer uma fonte simétrica sem ter o transformador correto.
O segredo é retificar separadamente o semiciclo positivo do negativo, fazendo assim as duas tensões. Como utilizamos apenas meio ciclo para cada nível de tensão, o capacitor de filtragem deve ser grande o suficiente para que não ocorra ruido.
O projeto a seguir foi pensado para alimentar o amplificador de 80W descrito nesta página, com as seguintes características: +40 – 0 - -40Vcc, 2A com boa filtragem de ruido.

Este circuito é de conhecimento do público técnico há décadas, então não estou reinventando a roda, apenas relembrando e dando um sentido prático.
Como comentei acima, o transformador não tem derivação central, então separei o semiciclo positivo em D1 e o negativo em D2. Assim, o capacitor C1 filtra apenas a tensão positiva e C2 a negativa.
C3 e C4 são de cerâmica para amortecer o ruido de alta frequência e o transformador TR2 foi construido com 20 espiras de fio esmaltado de 1mm² cada bobina, sobre uma toroide retirada de fonte de PC.
TR2 é dispensável se a sua carga não for muito exigente quanto ao ruido, eu adicionei para reduzir ao mínimo o zumbido de fundo do amplificador que esta fonte alimenta.
Os capacitores eletrolíticos escolhidos foram de 5000uF x 63V para garantir carga e suportarem a tensão. São componentes caros e grandes – cuidado com a polaridade da tensão negativa!
É possível utilizar o mesmo princípio descrito aqui em uma fonte sem transformador.
Bem, o capacitor é carregado com a tensão de pico e o transformador do meu caso tem a saída em 32Vca RMS. Se multiplicar essa tensão pela raiz quadrada de 2, teremos o valor de pico:
![]()
Como a retificação é de meia onda e a carga absorve uma boa corrente, a saída ficou com aproximadamente 42Vcc, ótimo para a necessidade.
Semicondutores
D1, D2 = diodos retificadores para pelo menos 2A = 6A2 ou similares (utilizei 6A10 porque tinha em “estoque”)
Led1, Led2 = leds comuns ou de alto brilho - opcionais
Resistores
2 – 4,7KΩ x 2W (vai esquentar!) - opcionais, se utilizar leds
Capacitores
2 – eletrolítico 5000uF x 70V – cuidado com a polaridade!
2 – cerâmica 100nF x 100V
Transformadores
1 – transformador 127V ou 220V x 32Vca x 60VA
1 – transformador construído a partir de uma toroide retirada de fonte de PC (veja o texto na descrição do circuito)
Diversos
1 – conector para 2 cabos – opcional para a ligação do transformador
1 – conetor para 3 cabos – opcional para a saída

Em eterna construção