
Mais um projetinho de amplificador com poucas peças. Dessa vez um pouco mais “parrudo”. Aproveitei caixas de retorno que tinha encostadas em casa, bons alto-falantes de 12”, cornetas e tweeteres. Utilizando um circuito integrado TDA7295, são necessários muito poucos componentes para conseguir uma ótima caixa amplificada que fala muito alto e com ótima qualidade.
O projeto foi inspirado nas sugestões do data sheet do componente. Sugiro a sua leitura para mais detalhes.
O único porém é que para ter tanta potência é necessário uma fonte igualmente poderosa. O projeto dela está nesta página e pode ser acessado clicando aqui. Deverá fornecer 40+40V (simétrica) e 2A no mínimo, com 6A de pico.

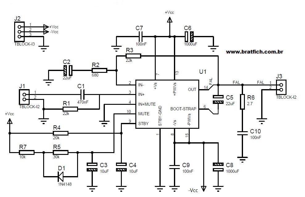
O coração é o próprio CI amplificador TDA7295, que exige poucos componentes periféricos. Seu encapsulamento é o Multiwatt 15, conforme a figura a seguir.

A entrada do sinal acontece nos bornes J1 do projeto.
J3 é a saída para os alto-falantes.
R2, R3 e C2 são responsáveis pelo controle do ganho.
Os capacitores C6, C7, C8 e C9 estão nas linhas de alimentação e são muito importantes para evitar oscilações e garantir que o som grave tenha consistência.
Este amplificador tem entradas de Mute e StandBy, que são os modos Mudo e Baixo Consumo respectivamente. Eles foram usados para impedir o estalo incômodo que os amplificadores emitem sempre que são ligados e desligados. R4, R5, R7, C3, C4 e D1 fazem o controle dos tempos da seguinte forma:
§ Na ligação:
§ Tanto mute quanto standby estão zerados devido aos capacitores C3 e C4 descarregados.
§ C4 é carregado pelo resistor R4 (20K), enquanto C3 é carregado por R5+R7 (30K+10K = 40K). Dessa forma, C4 é carregado primeiro, fazendo com que standby seja desativado e o CI ligado. Somente depois mute é liberado e o amplificador começa a funcionar.
§ No desligamento:
§ C3 descarrega primeiro, pois o diodo D1 estará no sentido direto, então ele estará perdendo sua carga através do resistor R7 apenas. Assim mute vai para zero primeiro, cortando o som do alto-falante. Somente depois standby é zerado e o CI desligado.
Uma atenção especial deve ser dada às tensões dos capacitores. Como a fonte tem tensão alta, estes componentes devem ter os valores escolhidos corretamente. Valores de tensão maiores que os indicados na lista de material podem ser usados, o contrário não. Além do mais, como estamos falando de alimentação simétrica, muito cuidado com a polaridade!
É muito importante também o fato que o CI exige um bom dissipador de calor. No meu caso, inseri todo o projeto dentro de uma velha caixa de fonte de PC e deixei a ventoinha dando uma ajuda para refrescar todo o circuito.
ATENÇÃO: use isolador para o dissipador, ao contrário a fonte de -Vcc estará ligada nele pelo corpo do CI e pode causar curto-circuito!
Semicondutores
U1 = TDA7295 (80W) ou TDA7296 (60W)
D1 = 1N4148
Capacitores
C1 = 470nF x 100V poliéster ou cerâmica
C2 = 22uF x 63V eletrolítico
C3, C4 = 10uF x 63V eletrolítico
C5 = 22uF x 100V eletrolítico
C6, C8 = 1000uF x 63V eletrolítico
C7, C9, C10 = 100nF x 100V cerâmica
Resistores: todos de 1/8W
R1 = 22KΩ
R2 = 680Ω
R3 = 22KΩ
R4 = 20KΩ ou 22KΩ
R5 = 30KΩ ou 33KΩ
R6 = 2,7Ω ou 3,3Ω
R7 = 10KΩ
Outros
2 Blocos de terminais para 2 cabos
1 Bloco de terminais para 3 cabos
Em eterna construção